piRNA(PIWI-interacting RNA)通路对于转座子抑制和基因组完整性的维护至关重要。配子特异性因子GTSF1(Gametocyte-specific factor 1)是后生动物piRNA通路中的重要蛋白因子,最近被证明可以增强PIWI蛋白的催化活性。GTSF1是否在单细胞生物中存在以及功能如何尚不清楚。
近日,中国海洋大学海洋生物多样性与进化研究所原生动物学团队的高凤课题组在Nucleic Acids Research 杂志发表了题为“GTSF1 is required for transposon silencing in the unicellular eukaryote Paramecium tetraurelia”的研究论文。该研究首次对原生动物中的GTSF1进行了报道,发现其作为PIWI蛋白辅因子的作用是保守的,并揭示了其在纤毛虫转座子删除中的功能与作用机制,为深入了解真核生物转座子抑制机制和演化过程提供了重要资讯。

转座子存在于几乎所有生物的基因组中,并占据极高的比例,在基因多样性的形成与进化过程中发挥了至关重要的作用。然而,转座子对基因组的完整性与稳定性存在很大的威胁,研究发现一百多种人类遗传病与转座子相关。为了控制转座子的活性,生物进化出了多种转座子抑制机制。piRNA通路是动物生殖细胞中抑制转座子的关键通路,通过指导形成异染色质标记或剪切转座子产生的转录本,在转录或转录后水平抑制转座子。
作为一大类高度特化的单细胞真核生物,纤毛虫则采用了更加直接的方式实现转座子的抑制:在有性生殖过程中将转座子从转录活跃的体细胞核里删除,因此转座子只保留在转录沉默的生殖核里。研究表明,这一转座子的靶向删除过程与piRNA通路相似,也是由PIWI蛋白、piRNA及保守的组蛋白甲基化复合体等协同介导完成的。这一独特的现象为进一步了解转座子抑制机制的多样性及其起源与演化过程提供了理想的实验材料。然而目前有关这一过程的分子机制仍存在大量科学问题尚未解决。
进化所高凤教授课题组前期与合作者一起,以纤毛虫模式生物—第四双小核草履虫为材料,解析了其中组蛋白甲基化复合体—多梳蛋白抑制复合体PRC2的核心组分,揭示了PRC2与piRNA-PIWI复合体之间的相互作用,并探究了其在转座子删除过程中的作用机制。在此基础上,课题组还对多种纤毛虫piRNA介导的转座子删除机制进行了综述,为转座子与其宿主基因组之间的共同进化提供了重要的见解。相关工作分别于2022、2023年发表在国际知名学术期刊Cell Reports和Trends in Genetics上。

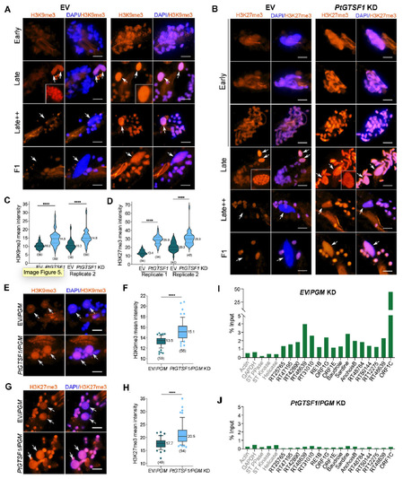
图1. GTSF1蛋白缺失对组蛋白甲基化H3K9me3与H3K27me3的影响。
本研究进一步聚焦该过程中piRNA的选择性降解这一科学问题进行研究。在草履虫中,piRNA由生殖核基因组全局转录产生,包括转座子与非转座子序列,后续通过与不含转座子的母代体细胞核比对以识别并选择性地降解非转座子piRNA,仅保留转座子piRNA,转运至新的体细胞核中指导转座子的删除,但如何实现非转座子piRNA的选择性降解仍然未知。
本研究鉴定到了与piRNA命运决定相关的GTSF1。GTSF1与PIWI和PRC2相互作用,并与非转座子piRNA-PIWI复合体上标记的添加相关。缺失GTSF1时,非转座子piRNA与母代体细胞核基因组比对后无法被标记,亦不能被降解,导致由piRNA指导的PRC2复合体以及组蛋白甲基化(H3K9me3与H3K27me3)定位均发生改变,H3K9me3与H3K27me3在转座子上的特异性富集分布消失,并进一步导致转座子删除进程变慢。该工作为进一步探究piRNA的选择与标记提供了重要数据,也为解析纤毛虫中piRNA介导的转座子删除机制提提供了新资讯。
高凤教授为该论文的通讯作者,第一作者为课题组博士毕业生王春荻,现于山东大学海洋学院任副研究员。该工作得到国家自然科学基金、山东省自然科学基金、崂山实验室科技创新项目等资助。

图2. GTSF1在纤毛虫转座子删除中的作用机制。
原文链接://academic.oup.com/nar/advance-article/doi/10.1093/nar/gkae925/7832353